декларация за достъпност карта на сайта бг eng
Република България
министър на финансите
агенция за държавна финансова инспекция
Към съдържание
СигналиКариериБюджетХарта на клиентаКонтакти

Структура

  • За агенцията
    • За агенцията
    • Обхват на дейността
    • Структура
    • Вещи лица
  • Нормативна уредба и стратегически документи
    • Законодателство
    • Стратегически документи
    • Сътрудничество
    • Проекти на нормативни актове
    • Отменени нормативни актове/стари редакции
  • Подаване на сигнали за финансова инспекция
  • Финансови инспекции
    • Информация за финансови инспекции, възложени до 9.2.2024
    • Доклади от финансови инспекции, възложени след 9.2.2024
  • Проверки по закона за енергетиката
    • 2015
    • 2018
    • 2019
    • 2020
    • 2021
    • 2022
  • Годишни отчети
  • Портал за електронни административни услуги
  • Достъп до обществена информация
    • Достъп до обществена информация
    • Годишни отчети по изпълнение на ЗДОИ
    • Информация, предоставена повече от 3 пъти съгласно Глава трета на ЗДОИ
    • Регистър на декларациите
  • Полезна информация
  • Антикорупция и подаване на сигнали за корупция
  • Защита на личните данни / „Политиката за прозрачност“
    • Защита на личните данни / „Политиката за прозрачност“
    • Декларация за достъпност
  • Ограничителни мерки на Европейския съюз
  • Профил на купувача
  • Обяви и тръжни процедури
  • Архив новини
  • Европейски проекти
    • Проект BG05SFOP001-2.027-0001
  1. Начало
  2. За агенцията
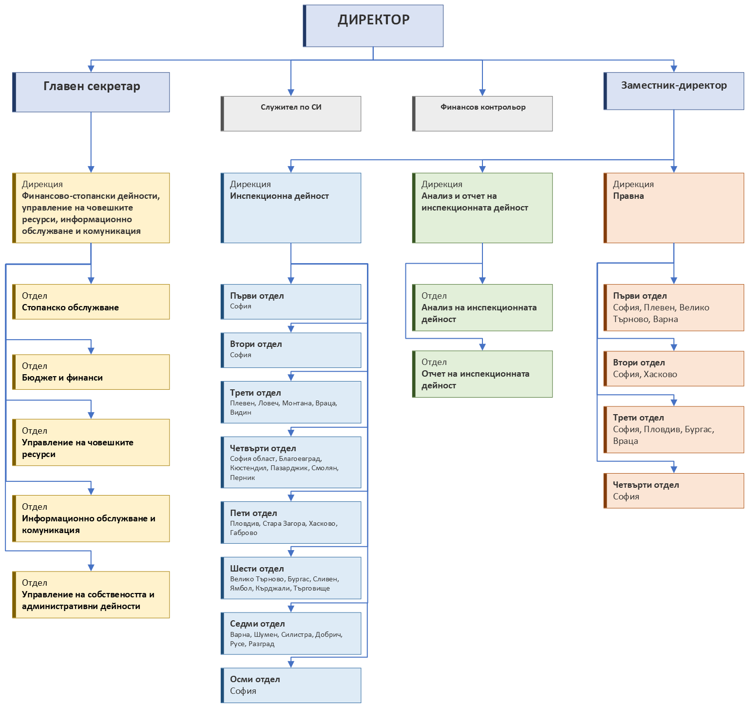
  3. Структура
  • Директор
  • Заместник-директор
  • Главен секретар
  • Служител по сигурността на информацията
  • Финансов контрольор
  • Дирекция „Инспекционна дейност”
  • Дирекция „Анализ и отчет на инспекционната дейност”
  • Дирекция „Правна”
  • Дирекция „Финансово-стопански дейности, управление на човешките ресурси, информационно обслужване и комуникация”
  • Длъжностно лице по защита на личните данни

Органиграма на Агенция за държавна финансова инспекция

 

Агенция за държавна финансова инспекция 2026

Официална интернет страница

Този сайт използва бисквитки (cookies). Като приемете бисквитките, можете да се възползвате от оптималното поведение на сайта.

Приемане Отказ Повече информация