sitemap бг eng
Republic of Bulgaria
minister of finance
public financial inspection agency
View content
CareersBudgetCustomer CharterContacts

Structure

  • About the Agency
    • About the Agency
    • Activity
    • Structure
    • Experts Appointed
  • Legal Framework and Strategic Documents
    • Legislation
    • Strategic documents
    • Cooperation
    • Draft legal acts
    • Repealed legal acts/Previous versions
  • Reporting signals for financial inspection
  • Financial inspections
  • Inspections under the Energy Act
  • Annual Reports
  • Portal for electronic administrative services
  • Access to public information
    • Access to public information
    • Annual reports on the implementation of APIA
    • Information provided more than 3 times under Chapter Three of the APIA
    • Declarations under the Anti-Corruption Act
  • Useful information
  • Anti-corruption and reporting of corruption
  • Personal Data Protection / "Transparency Policy"
    • Personal Data Protection / "Transparency Policy"
    • Accessibility Statement
  • European Union restrictive measures
  • Buyer Profile
  • Announcements and tender procedures
  • European projects
    • Project BG05SFOP001-2.027-0001
  1. Home
  2. About the Agency
  3. Structure
  • Director
  • Deputy Director
  • Secretary General
  • Inspection Activity Directorate
  • Analysis and Reporting of Inspection Activity Directorate
  • Legal Directorate
  • Financial and Economic Activities, Management of the Human Resources, Information Services and Communication Directorate

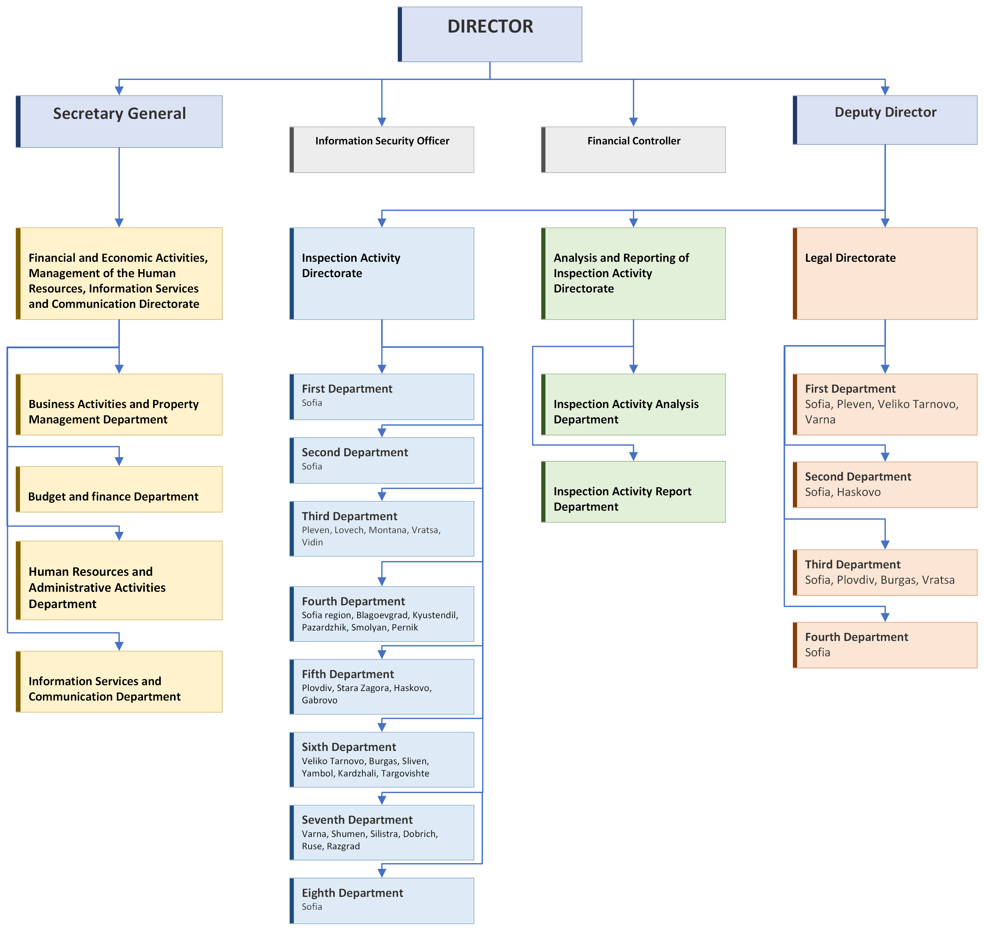
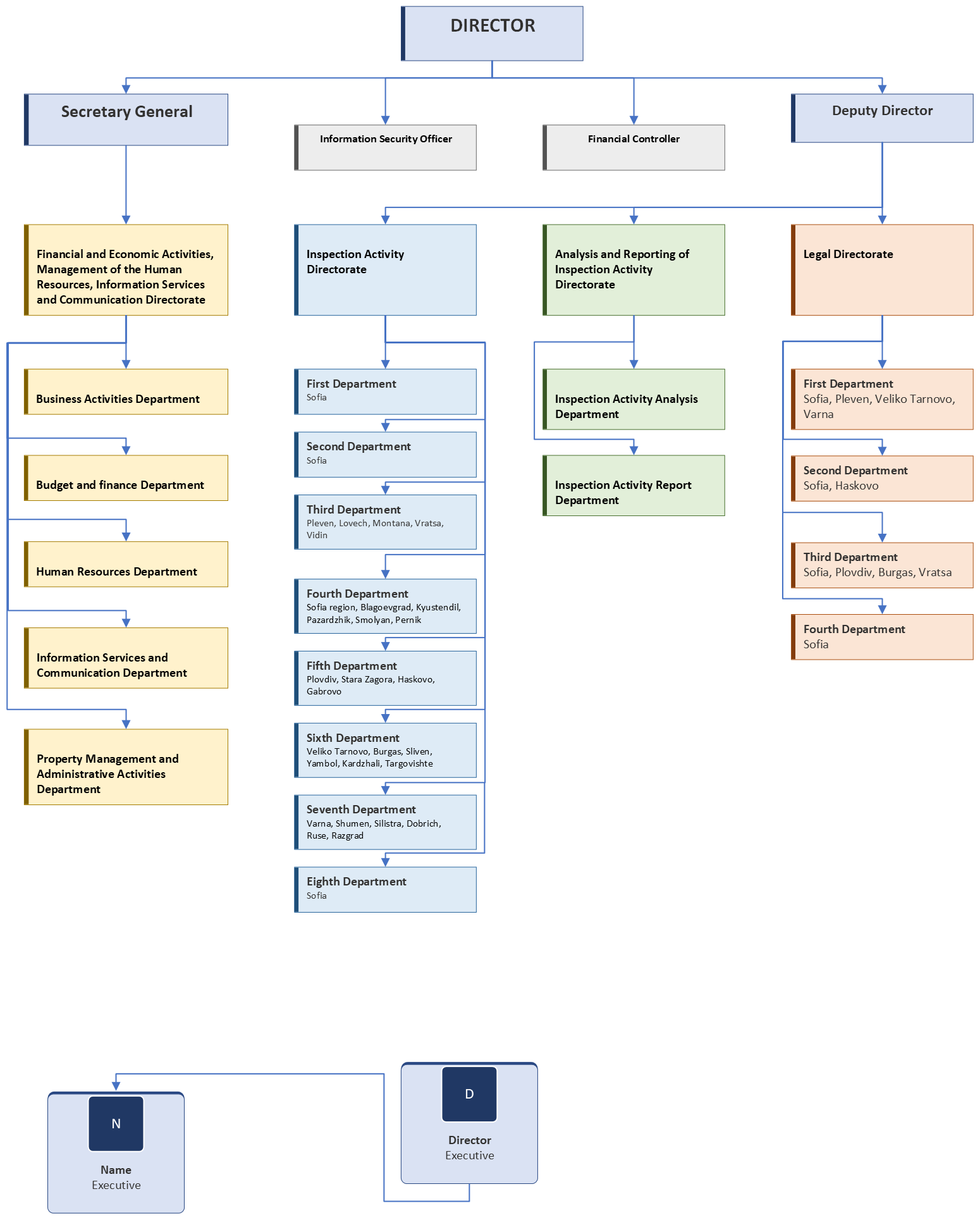
Organizational chart of the Public Financial Inspection Agency

 

public financial inspection agency 2026

Official website

This website uses cookies. By accepting cookies you can optimise your browsing experience.

Accept Refuse More Information